0 引言
现有的很多小信号放大电路都是由晶体管或MOS管的放大电路构成,其功率有限,不能把电路的功率做得很大。随着现代逆变技术的逐步成熟,尤其是SPWM逆变技术,使信号波形能够很好地在输出端重现,并且可以做到高电压,大电流,大功率。SPWM技术的实现方法有两种,一种是采用模拟集成电路完成正弦调制波与三角波载波的比较,产生SPWM信号;另一种是采用数字方法。随着应用的深入和集成技术的发展,已商品化的专用集成电路(ASIC)和专用单片机(8X196/MC/MD/MH)以及DSP,可以使控制电路结构简化,集成度高。由于数字芯片一般价格比较高,所以在此采用模拟集成电路。主电路采用全桥逆变结构,SPWM波的产生采用UC3637双PWM控制芯片,并采用美国IR公司推出的高压浮动驱动集成模块IR2110,从而减小了装置的体积,降低了成本,提高了系统的可靠性。经本电路放大后,信号可达3kV,并保持了良好的输出波形。
1 UC3637的原理与基本功能
UC3637的原理框图如图1所示。其内部包含有一个三角波振荡器,误差放大器,两个PWM比较器,输出控制门,逐个脉冲限流比较器等。
图1 UC3637原理框图
UC3637可单电源或双电源工作,工作电压范围±(2.5~20)V,特别有利于双极性调制;双路PWM信号,图腾柱输出,供出或吸收电流能力100mA;逐个脉冲限流;内藏线性良好的恒幅三角波振荡器;欠压封锁;有温度补偿;2.5V阈值控制。
UC3637最具特色的是三角波振荡器,三角波产生电路如图2所示。三角波参数按式(1)及式(2)计算。
Is=
(1)
f=
(2)
式中:VTH为三角波峰值的转折(阈值)电压;
Vs为电源电压;
RT为定时电阻;
CT为定时电容;
Is为恒流充电电流;
f为振荡频率。
图2 三角波产生电路
UC3637具有一个高速、带宽为1MHz、输出低阻抗的误差放大器,既可以作为一般的快速运放,亦可作为反馈补偿运放。UC3637实现其主要功能的就是两个PWM比较器,实现电路如图3所示。其他还有如欠压封锁,2.5V阈值控制等功能,这些功能在应用电路中也给予实现。
图3 PWM产生电路
2 IR2110的结构与应用
IR2110的内部功能框图如图4所示。它由三个部分组成:逻辑输入,电平平移及输出保护。

图4 IR2110内部功能框图
IR2110具有独立的低端和高端输入通道;悬浮电源采用自举电路,其高端工作电压可达600V,在15V下静态功耗仅116mW;输出的电源端(脚3Vcc,即功率器件的栅极驱动电压)电压范围10~20V;逻辑电源电压范围(脚9VDD)3.3~20V,可方便地与TTL或CMOS电平相匹配,而且逻辑电源地和功率地之间允许有±5V的偏移量;工作频率高,可达100kHz;开通、关断延迟小,分别为120ns和94ns;图腾柱输出峰值电流为2A。
下面分析高压侧悬浮驱动的自举原理。
IR2110用于驱动半桥的电路如图5所示。图中C1及VD1分别为自举电容和二极管,C2为Vcc的滤波电容。假定在S1关断期间C1已充到足够的电压(Vc1≈Vcc)。当脚10(HIN)为高电平时VM1开通,VM2关断,Vc1加到S1的门极和发射极之间,C1通过VM1,Rg1和S1栅极-发射极电容Cge1放电,Cge1被充电。此时Vc1可等效为一个电压源。当脚10(HIN)为低电平时,VM2开通,VM1断开,S1栅电荷经Rg1,VM2迅速释放,S1关断。经短暂的死区时间(td)之后,脚12(LIN)为高电平,S2开通,Vcc经VD1,S2给C1充电,迅速为C1补充能量。如此循环反复。
图5 IR2110用于驱动半桥的电路
IR2110的不足是保护功能不够及其自身不具有负偏压。为此,给它外加了一个负偏压电路,具体见图6。

图6 采用IR2110驱动电路
3 应用UC3637和IR2110构成控制驱动电路
图6是IR2110构成的驱动电路。由图6可见用两片IR2110可以驱动一个逆变全桥电路,它们可以共用同一个驱动电源而不须隔离,使驱动电路极其简化。IR2110本身不能产生负偏压。由驱动电路可见本电路在每个桥臂各加了负偏压电路,以左半部为例,其工作过程如下:VDD上电后通过R1给C1充电,并在VW1的钳位下形成+5.1V电压Vc1,当IR2110的脚1(LO)输出为高电平时,下管有(VDD-5.1)V的驱动电压,同时在下管关断时下管的栅源之间形成一个-5.1V的偏压;下管开通同时脚1(LO)输出高电平通过Rg2,R2开通MOSFET让C3进行充电;当IR2110的脚7(HO)输出为高电平时,由C3放电提供上管开通电流,同时给C2充电并由VW2钳位+5.1V,下管关断时Vc2即形成负偏压。为了只用IR2110的保护功能,把脚11(SD)端接地。
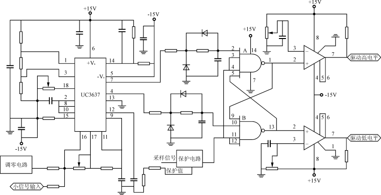
图7是用UC3637产生PWM波的电路。由图7可知,这是一个开环小信号放大电路,因为,小信号的电压幅值相对三角波幅值过低,所以,小信号先经过UC3637本身的Error运算放大器进行放大,使其幅值约等于三角波的幅值。本电路没有利用UC3637做死区,而是单独作了一个死区延时。然后把放大的信号直接和三角波进行比较,分别在UC3637的脚4及脚7输出反相的SPWM波,经过死区延时电路、滤杂波电路、隔离电路送到IR2110驱动芯片。
图7 采用UC3637的PWM产生电路
设计电路应注意以下问题:
1)UC3637的RT和CT要适当选择,避免RT上的电流过大,损坏片子;
2)驱动电路中C2值要远远大于上管的栅源极之间的极间电容值;
3)IR2110的自举元件电容的选择取决于开关频率,VDD及功率MOSFET的栅源极的充电需要,二极管的耐压值必须高于峰值电压,其功耗应尽可能小并能快速恢复;
4)IR2110的驱动脉冲上升沿取决于Rg,Rg值不能过大以免使其驱动脉冲的上升沿不陡,但也不能使驱动均值电流过大以免损坏IR2110;
5)当PWM产生电路是模拟电路时可以直接把信号接到IR2110;当用采数字信号时要考虑隔离;
6)注意直流偏磁问题。
4 实验结果
由一个信号发生器模拟输入,UC3637产生63kHz的三角波,直流母线电压是220V。本电路分别在假性负载和压电陶瓷负载下做实验,输出端输出很好的放大信号。
图8是在实验室做单频正弦输入信号上下功率MOSFET的驱动波形,图9是逆变桥的输出。图10也是输出波形(时间参数变化),图11是M=0.1时带假性负载的负载波形。
图8 上下开关管驱动波形

图9 逆变桥输出波形(量程所限)

图10 逆变桥输出波形

图11 负载波形
真正的信号是一个随机的信号,负载是一个压电换声器,本电路在M≌1.0,变压器变比为1∶7时,能使小信号放大到峰值3.2kV,输出有效值能到680V,放大信号失真很小,满足技术要求。由于高压示波器没有接口,而未能把负载两端的波形拍出来。
5 结语
1)UC3637采用为数不多的集成电路,就可构成一个完整的逆变控制电路,控制电路简单、实用,硬件投资不高,使用证明性能稳定,可靠;
2)UC3637和IR2110具有很高的抗干扰性能,一片IR2110在较大功率下可安全驱动功率MOSFET或IGBT的半桥;
3)由于IR2110具有双通道驱动特性,且电路简单,使用方便,价格相对EXB841便宜,具有较高的性价比。