NCP1650型功率因数校正器的工作原理
沙占友,葛家怡,孟志永
(河北科技大学,河北石家庄050054)
NCP1650是美国Onsemi公司于2002年3月新推出的功率因数校正集成电路专利产品,可对85~265V、50Hz或60Hz交流电源系统的功率因数进行自动校正,大大提高电能利用率,达到节能目的。NCP1650采用固定频率、平均电流式脉宽调制器,可广泛用于服务器等设备的交流电源系统中,并可作为分布式电源系统的前端校正器,构成1kW以下的功率因数校正器,功率因数可达0.95~0.99。
1功率因数校正器概述
目前,在开关电源、电子镇流器、交流变频调速器等装置中的AC/DC变换器,都是由桥式整流器与电容滤波器构成的。由于大容量滤波电容器的存在,使得整流二极管的导通角变得很窄,仅在交流电压的峰值附近才能导通,致使交流电流产生严重的失真,变成了尖峰脉冲。这种电流波形中包含了大量的谐波分量,经滤波后输出的有功功率就会显著降低。因此,普通AC/DC变换器的功率因数很低,只能达到0.6左右。交流供电设备的功率因数是在电流波形无失真情况下定义的。造成功率因数降低的原因有两个:一是电流波形的相位漂移,二是电流波形存在失真。相位漂移通常是由电源的负载性质(感性或容性)而引起的,在这种情况下对功率因数的分析相对简单,一般可用公式cosα=P/UI来计算。但是当电流波形存在失真时,分析起来就比较复杂,通常需要用计算机来仿真或者用交流分析仪来测量功率因数(λ)值。
对功率因数校正前、后的波形比较如图1所示。图1(a)为未进行功率因数校正的普通隔离式电源变换器的电压与电流波形图,其电流波形已严重失真。图1(b)为进行功率因数校正后的u、i波形图,其电流波形无失真且与电压波形的相位保持一致。导致电流波形失真的主要原因是交流电经过整流后的电流不能跟随电压波形的变化。而功率因数校正器的作用就是强迫线电流能跟随线电压波形的变化,它不仅能提高交流电源变换器的功率因数,还可以抑制谐波,减小峰值电流和有效值电流,消除基波的相位漂移。
传统的功率因数概念是基于线性负载条件得到的,它要求交流设备中的电压与电流为相同频率的正弦波,因此可通过在感性负载两端并联移相电容来校准功率因数,这种方法被称作无源功率因数校正。但无源功率因数校正器存在着局限性,它不仅体积庞大、笨重、价格高,而且只对基波的相移加以补偿。它仅对某些特定的谐波具有抑制作用。
(a)校正前
(b)校正后

图1功率因数校正前、后的波形比较
目前在电力电子设备及开关电源中,存在着大量的非线性负载(AC/DC变换器中的桥式整流滤波器即是最典型的例子),这时传统的无源功率因数校正已难于胜任。为了适应电力电子技术的发展,自20世纪90年代以来,有源功率因数校正APFC(ActivePowerFactorCorrection)技术得到迅速推广。它是在桥式整流器与输出电容滤波器之间加入一个功率变换电路,将输入电流校正成与输入电压相位相同且不失真的正弦波,使功率因数接近于1。交流输入电压经桥式整流后,得到全波整流电压uL(亦称线路电压),再经DC/DC变换后,通过控制器使线路电流的平均值(Iavg)能自动跟随全波整流电压基准(uREF)的变化,并获得稳定的直流高压输出(通常UO=+400V),给负载提供直流电压源。
有源功率因数校正器主要包括乘法器和电流控制器。早期的有源功率因数校正器是用分立元件构成的。近年来各种集成功率因数校正器已大量投放市场,其控制功能和技术指标也在不断提高。由美国Onsemi公司最新推出的NCP1650型功率因数校正器集成电路,是一种性能优良的APFC芯片。
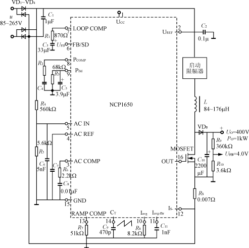
2NCP1650型功率因数校正器的性能特点1)它采用基于固定频率的平均电流式脉宽调制器,能精确地设定输入功率和输出电流的极限值,适合构成从100W至1kW的功率因数补偿器。其交流输入电压范围是85~265V,适用于50Hz或60Hz电网频率。PFC的直流输出电压被设定为400V(额定值),能满足UO>umax的条件。
2)NCP1650被设计成“真功率(TruePower)”限制电路。所谓真功率,是指电源系统在交流电的一个周期内所消耗的平均功率。NCP1650即使工作在恒功率模式,也能保持很高的功率因数。
3)内部使用了功率乘法器和基准乘法器,与传统的线性模拟乘法器相比,能显著提高运算精度。利用锯齿波补偿电路和平均电流补偿电路,可对线路及负载进行快速补偿。
4)集成度高。片内有3个误差放大器(直流误差放大器、交流误差放大器、功率误差放大器),1个电流检测放大器,3个比较器(PWM比较器、掉电比较器、过冲比较器),2个缓冲器(基准电压缓冲放大器、交流基准缓冲器),以及2个乘法器。3个误差放大器均属于跨导式放大器,其增益就等于跨导(gm)与阻抗负载(RL)的乘积。
5)具有完善的保护功能,包括电源欠压保护、掉电保护、输出电压过冲保护、最大输入功率限制、线电流及瞬态电流限制、软启动电路。一旦发生过压过载故障,能确保电源和设备不受损坏。
3NCP1650型功率因数校正器的工作原理
NCP1650型功率因数校正器采用SO-16封装,内部框图如图2所示。各引脚的功能如下:
UCC、GND分别为工作电源端和公共地,UCC的极限值为18V,典型值为14V,当UCC≤10.5V时进行欠压保护;
UREF为6.5V直流基准电压引出端,为使基准电压稳定,该端对地需接一只0.1μF的消噪电容;
ACCOMP为交流补偿端,外接阻容元件对交流误差放大器进行频率补偿; ACREF为交流误差放大器的参考电压引出端,外接一只滤波电容,交流误差放大器属于跨导放大器,接高阻抗负载;
ACIN为交流输入端,整流后的全波整流电压经电阻分压器接至此端;
FB/SD(Feedback/Shutdown)为反馈/掉电端,直流输出电压通过电阻分压器为该端提供4.0V(典型值)的反馈电压,UFB还被引到掉电比较器的反相输入端,当UFB≤0.75V时,就进行掉电保护,禁止芯片输出;
LOOPCOMP为电压控制环的补偿端,外接RC串联网络,对直流误差放大器进行频率补偿;
PCOMP为功率控制环的补偿端,外接RC并联网络,对功率误差放大器进行频率补偿;
NCP1650型功率因数校正器的工作原理

图2NCP1650的内部框图
PIM为最大输入功率设定端,利用外部电阻可设定最大输入功率值;
Iavg为最大平均电流设定端,外接一只低温度系数的金属膜电阻,可设定最大平均值电流和电流检测放大器的增益;
Iavgfltr为外接滤波电容,滤除瞬态电流波形中的高频成分,获得线电流的平均值;
IS-为负极性的电流检测输入端,外接线电流检测电阻RS;
RAMPCOMP为锯齿波补偿端,亦称斜坡(RAMP)补偿端;
CT为外接定时电容端;
OUT为输出端,可直接驱动MOSFET或者IGBT,亦可通过外部驱动管来驱动更大功率的MOSFET。
芯片内部主要包括10部分:①带隙基准电压源及缓冲放大器;②振荡器及锯齿波补偿电路;③基准乘法器与功率乘法器;④误差放大器;⑤电压/功率“或”网络;⑥平均电流补偿电路;⑦电流检测放大器;⑧脉宽调制器及逻辑电路;⑨驱动器;⑩保护电路(含输出电压过冲保护、欠压保护、掉电保护、线电流及瞬态电流限制电路、最大输入功率限制电路和软启动电路)。下面介绍主要单元电路的工作原理。
31PFC控制环基本电路的工作原理
PFC控制环的基本电路如图3所示。uL为桥式整流后的电压,称之为线电压。因输入滤波电容C1的容量很小,故uL为全波整流电压。uL经分压后得到u1,加至ACIN端。该控制环路有3种输入信号,分别为从ACIN端输入的全波整流电压u1,从FB/SD端输入的直流反馈电压UFB,从IS-端输入的线电流信号iIN。PFC控制环的基本原理是由交流误差放大器根据交流输入电压与交流输入电流的参数来控制电源开

图3PFC控制环的基本电路

图4PFC电路中的工作波形
关,将输入电流变成高质量的正弦波,从而使功率因数接近于1。
基准乘法器的一个输入端接u1,另一端接直流误差电压Ur,再利用Ur去调节u1,使基准乘法器输出的交流基准电压(uREF)为不失真的全波整流波形。交流误差放大器的同相输入端接uREF,电流检测放大器输出的高频电流信号i2则送至反相输入端,有关系式i2=kiIN。与此同时,u1还通过平均电流补偿电路输出电压u2,也加到交流误差放大器的反相输入端。该放大器输出的交流误差电压为ur。uREF与u2、iIN的关系式为
uREF=u2+kiIN(1)
式中:u2=0.75u1,比例系数k=8.0。
PFC电路中的工作波形如图4所示。图中的4.0V为内部基准电压。ur′为叠加上高频电流i1以后的交流误差电压,该电压就作为PWM比较器的输入信号。从图上可以看出kiIN在每个时钟周期内的变化情况。在ur′的波形中,电流信号i1已完全能够跟随ur′的变化,从而实现了功率因数校正的目的。
PWM比较器将ur′与4.0V基准电压进行比较,再利用二者的差值去控制MOSFET的关断时刻。当时钟信号来到时MOSFET开通,直到ur′的瞬时值达到4.0V时才关断。
3.2振荡器及锯齿波补偿电路
该振荡器能产生两路信号,一路为锯齿波信号,作为开关频率信号;另一路为时钟脉冲,作为RS触发器的复位信号。锯齿波频率和时钟频率的典型值均为100kHz。振荡频率与定时电容的定性关系为
f=47000/CT(2)
式中:CT的单位是pF,f的单位是kHz。通常取CT=470pF,使f=100kHz。
3.3乘法器
与传统的线性模拟乘法器不同,NCP1650使用的是基准乘法器和功率乘法器,这两种新型乘法器能大大提高运算精度,使输出信号量的误差极小。乘法器的
NCP1650型功率因数校正器的工作原理

图5乘法器的简化电路

图6NCP1650型功率因数校正器的典型应用电路
简化电路如图5所示。每个乘法器都有两个输入端、一个输出端。其中,A输入端接一个电压-电流(U/I)转换器,可将UA信号转换成电流信号IA。P输入端接PWM比较器的同相输入端。乘法器的增益则由U/I转换器的电压/电流比率、电阻R、锯齿波的峰值电压与谷值电压所决定。当锯齿波达到峰值时,在R上就获得输出电压,该电压与UA、UP的乘积成正比。RC滤波器的极点频率应高于2倍的电网频率,对50Hz交流电而言,就应高于100Hz,但不得超过100kHz。
功率乘法器中设有U/I转换器。电流检测放大器的输出电流直接加到A输入端。功率乘法器的增益受外部电阻R3、R8的控制。如图6所示,其中,R3为最大输入功率(PIM)的设定电阻。乘法器的输出端还接有滤波电容C5。R8为最大平均值电流设定端(即Iavg端)的外接电阻。利用下式可以计算乘法器的增益AV:AV=(3)
式中:UCS——电流检测放大器的输入电压有效值;
u1——加至第5脚的全波整流电压有效值;
Uramp——锯齿波电压的峰-峰值(约为4V)。
显见,当R3和R8确定之后,功率乘法器的输出电压就与(UCS·u1)的乘积成正比,这就是功率乘法器的工作原理。
3.4脉宽调制及输出级
它包括PWM比较器、RS触发器、或门H和驱动器。RS触发器有两个置位端(S)、一个复位端(R)。当时钟信号的下降沿来到时,MOSFET开始导通,此时交流误差放大器的输出电压、锯齿波补偿电压和外部电感器上的瞬态感应电流,叠加成一个复杂的波形UΣ,再与PWM比较器的4.0V参考电压进行比较。当UΣ>4.0V时,PWM比较器就输出高电平,将MOSFET关断,直到下一个时钟脉冲来到时为止。但欠压保护信号和过冲保护信号具有优先权,它们可强迫输出级关断。驱动器由互补型MOS场效应管所组成。
35保护电路
包括输出电压过冲保护电路、欠压保护电路、掉电保护电路、最大输入功率限制电路、瞬态电流限制电路、线电流限制电路、软启动电路。
参考文献
[1]Onsemi公司产品手册,2002.3.
[2]林雯,齐长远.有源功率因数校正技术[J].电源技术应用,1998合订本.
[3]沙占友.新型单片开关电源的设计与应用[M].电子工业出版社,2001.