一种大功率直流固态电子开关
薛红兵
(信息产业部电子第二十研究所,陕西西安710068)
在自动测量设备、仪器仪表、直流配电设备中经常需要对直流大功率信号进行控制,过去通常采用电磁继电器。随着电子技术的进步,已开始将半导体器件作为固态电子开关来应用,本文介绍了一种实现方法。
1主要技术指标
1)电子直流开关最高输入电压65V;
2)最大输出电流≤25A;
3)输入输出压降≤0.5V;
4)控制信号高电平(≥2V)时,电子开关导
通,无信号时,关断;
5)工作温度-40℃~+55℃。
此电子开关的基本原理框图如图1所示。
本电子开关采用N沟道功率MOS管作为开关器件,当对控制端子施加高电平(≥2V)时,由SE555MJG(简称555)定时集成电路构成的悬浮升压电路工作,产生悬浮于MOS管S极电平的正驱动电压Ugs大约为15V左右,MOS管导通;当控制端子电压为0电平时,则555构成的控制电路停止工作,MOS管关闭。

图1基本原理框图
2控制电路的构成
控制电路主要由作为方波脉冲发生器的555定时器电路构成,以下对555定时器电路进行简介。
1)555电路结构框图及引脚功能
图2给出了555定时器内部电路结构框图及引脚功能,其内部包括两个电压比较器,一个分压器,一个RS触发器,一个放电晶体管和一个功率输出级。
2)555定时器电路构成的方波脉冲发生器
在555定时器外只须加两个电阻,一个电容就可构成方波脉冲发生器。实际电路如图3所示。现将原理简述如下:当脉冲发生器刚接通电源时,由于电容CT上尚无电荷累积,脚2、脚6处于0电平,导致内部比较器A1的输出,即RS触发器R端的输入为1;比较器A2的输出,即RS触发器S端的输入为0,从而使

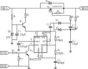
图4电子开关原理图

图2555电路结构框图及引脚功能

图3方波脉冲发生器
RS触发器的Q端置1,输出脚3为高电平。此后,电源VCC经电阻RA、RB向电容CT充电,直到电容CT上的电压uC升高到uC≥VCC时,555定时器的脚2及脚6处于高电平,RS触发器的R端变为0,S端为1,从而使RS触发器Q端置0,脚3由高电平变为低电平。放电晶体管VT导通,电容CT经RB和放电管放电,电容电压uC下降,当uC<VCC时,输出脚3由低到高,电容CT再次充电。此过程周而复始,形成振荡。通过计算可知,其振荡频率
f=1.433/(RA+2RB)CT
导通时间为
ton=0.693CT(RA+RB)
3控制电路的功能分析
电子开关原理图如图4所示。其中控制电路的供电电源是由R1、D1、R3、C1和V1组成的线性稳压降压电路组成。R1、D1、C1为V1提供基准电压,R3用于降低V1管上的功耗,起分压和限流作用,V1管E极输出+15V左右电压。555定时器电路接成方波脉冲发生器电路,当控制信号为高电平时,该高电平信号经R9、R10分压后加在V2管的基极上,V2导通,使定时器555电路脚1接地,脉冲发生器开始工作,使脚3输出幅度为15V的方波脉冲信号,该脉冲发生器频率按图4中参数计算为38kHz左右。 C6、C5、C4、V5、V6构成“电荷泵电路”。C6起到“电荷泵”及隔直流作用。脚3输出为正脉冲时,通过C6隔直后经V5给C5、C4串联充电,脚3为零电平时,C4通过V6给C6充电,下一个正脉冲到来时脚3电压与C6上电压串联给C5、C4充电,这样重复操作,C5、C4逐渐充电,达到稳定时uc5=uc4=Vcc。最终在C5上得到15V左右悬浮于MOS管G、S极之间的直流电压,经过R6驱动功率MOS管导通,最终实现小信号对大功率直流信号的控制。V4为齐纳二极管,用于MOS管D、S极之间过压保护。功率MOS管用IXYS公司IXFM75N10,参数为100V,75A,0.02Ω。TO204AA封装。
4结语
该功率电子开关已成功用于某军用设备直流配电系统中,并已进行了小批量生产,实践证明其质量稳定、性能可靠。本电路可进行适当改进,以适应不同电压、电流场合,可广泛用于仪器、自动测量等设备当中作为直流电子开关或作为直流固态继电器(DCSSR),具有一定的推广价值。