| 网站首页 | 电源技术 | 电源资料 | 电源论坛 | 电源电路 | 电源人才 | 电源供求 | 留言本站 | 繁體中文 | 
[ ] 文章搜索:
您现在的位置: 电源开发网 >> 电源技术 >> 新手入门 >> 设计研究 >> 正文
高功率因数低空载损耗AC/DC电源的研究
http://www.dykf.com  2007-9-1  电源开发网           ★★★

高功率因数低空载损耗AC/DC电源的研究

滕妨华,张仲超

(浙江大学电气工程学院,浙江  杭州  310027)

Abstract:A 90 W low stand-by loss AC/DC converter with universal input voltage is introduced.The converter consists of two-stages approach: a front-end PFC pre-regulator based on L6561 PFC controller and back-end DC/DC converter in flyback topology based on L5991A PWM controller. The stand by function of the L5991A, which reduces the switching frequency of the DC/DC converter at light load, is also used to turn off the PFC stage to meet the needs of the severe no-load consumption. Experiment results show that the total no-load input power is less than 1W. 

Keywords:Stand-by loss; Flyback converter; PFC 

 

1  引言

    许多电器设备在没有工作时仍然带电,从AC插头接通的一刻起,他们就在不停地消耗电力,这就产生了“待机损耗”问题。一台电器的待机损耗一般只有几W,但大量电器的待机损耗总和就是一个不容忽略的数字。

    另外,在轻载时减少电路的功耗已经成为当今电力电子技术发展的一个方向。本文采用的L5991A是ST公司最新的节能控制芯片。在轻载时,通过关断PFC功能,降低开关工作频率,以减少电路的损耗,这种设计可使轻载损耗在1W以内。

2  基本工作原理

    电路的总体框图如图1所示。为了减小输入电流的谐波,提高输入功率因数(PF),电路中采用了以L6561为控制芯片的功率因数校正(PFC)环节。PFC电路在88~265V的输入电压范围内,输出端都可以得到400V左右的稳定电压。

图1  电路总体框图

    轻载变频控制原理图,如图2所示。L5991A芯片采用电流控制模式,电压检测端(脚6)的值Vcomp正比于开关的峰值电流,能量通过变压器传输,这样就可以通过检测Vcomp的值来确定负载的状况。如果负载变轻使得输出功率变小(电压不变),则开关的峰值电流随之减小,Vcomp的值减小到某个门坎电压VT1时,通过芯片内部功能(高频时芯片脚16处于高电平,与脚4导通,脚2与脚4之间的谐振电阻为RAVB并联;低频时芯片脚16处于低电平,与脚4断开,谐振电阻变成RA),使开关频率由fosc下降到fSB;如果负载加重,输出功率增大,则开关的峰值电流随之加大,Vcomp上升到另一门坎电压VT2时,通过内部功能开关频率就会上升到fosc。在负载正常和轻载时L5991A都能正常工作,VT1和VT2可以内部确定或者通过外部附加电路确定,foscfSB可以根据实际需要,设计恰当的电路参数确定。

图2  轻载变频控制原理图

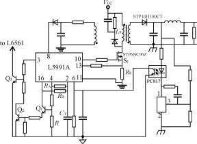
    满载工作时,由于脚16高电平,Q1断开,Q2导通,Q3关断(见图3),连接L6561零电流检测端的电压端为高电平,L6561正常工作;轻载时由于脚16低电平(与脚2一起谐振),Q1导通,Q2关断,Q3导通,连接L6561零电流检测端的电压端为低电平,L6561停止工作。这样就充分减少了待机损耗(轻载损耗)。

图 3  电源适配器主电路图

3  参数设计

    90W带功率因数校正的电源适配器主电路图参见图3,其主要电路参数如下:输入电压AC88~265V,频率50Hz;输出电压DC12V,输出最大功率90W,开关频率65kHz;轻载时开关频率20kHz,PFC停止工作。

    1)谐振电阻、电容的设计

    根据开关工作频率的设计,可以确定谐振电阻RARB,与谐振电容CT的值。开关频率fosc=65kHz,轻载时开关频率fSB=20kHz。

     fSB=    (1)

     fosc=    (2)

 

式中:RARB=

      KT=

    由式(1)、(2)可取RA=20kΩ,RB=10kΩ,CT=3.3nF。

    2)反激变压器的设计

    变压器的设计在减小功率损耗方面起着极为重要的作用。为减小变压器的漏感,采取“三明治”绕法。即先绕原边匝数的一半,再绕副边,最后再绕另一半原边,这样可以减少50%的漏感。

    由于正常工作时的输出功率为90W,设计高频工作的最小输入功率PinSB=30W(即当输入功率小于30W时开关频率由65kHz变到20kHz),检测电阻Rs=0.28Ω,已知输出电压Vo=12V,开关工作频率fAosc=65kHz,这样就可以通过式(3)求得变压器的原边电感Lp=540μH。

      PinSB=Lpfosc      (3)

    设原边电感工作在断续导电模式(DCM)下,则可得通过电感的峰值电流Ippk

     Ippk==2.46A     (4)

式中:Pin=Po/ηPo=90W,取η=0.85。

    正常情况下开关的导通时间

     ton=     (5)

关断时间      toff=     (6)

    由于电感工作在DCM模式下,就要求

     toffton<  (7)

取占空比D==0.2,输出二极管压降VF=0.7V,从而可得变压器原副边的匝比n=10。

    另外,由于漏感的存在,变压器原边的能量不能完全传送到输出端,当开关断开时,为了释放储存在漏感中的能量,需要加一个RCD钳位电路。

    3)功率半导体器件的设计

    由于反激变压器存在一定的漏感,可能会引起一定的尖峰电压,另外考虑到PFC输出电压可能会有所波动,选取耐压800V以上的开关管;根据最大输出功率及最小的占空比,开关的导通电流最大值为2.46A。这样就可以选择STP6NC90Z,它的耐压值为900V,最大导通电流是5.8A。

    在PFC输出电压达到最大允许值时,输出整流二极管的最大反向电压将达到55V左右,为留一定的余量,取反向耐压100V的二极管,同时流过整流二极管的最大电流7.5A。因此可以选择STPS10H100CT,它的耐压为100V,最大允许电流是10A。

    4)其它

    为了达到要求的偏差值,反馈电路通过采用光耦PC817调整输出电压。为了减小高频输出纹波,在输出电压的末端加入一个小的电感电容滤波。

4  实验结果

    以L5991A为主设计的带有PFC的AC/DC电源适配器,最主要的优点是负载减轻时开关频率从高频自动降到低频,并且关断了前面PFC级的工作,从而在很大程度上减小了电路损耗,达到了轻载低损的效果。图4(a)、(b)表示输出功率从90W变到10W和从10W变到90W时L5991A的脚16和脚2的波形。从图中可以看到当负载变化时,脚16电平的突变及脚2谐振频率的突变状况。图5(a)、(b)表示输出功率从90W变到10W和从10W变到90W时L5991A的脚16和开关驱动波形的变化。从图中可以看到开关在正常工作时的频率约为65kHz,在轻载时的频率约为20kHz。实验结果表明在空载运行时整个电路消耗的功率低于1W。

(a)  满 载→轻 载

(b) 轻 载→满 载  

图4  脚16(上)和 脚2(下)测试波形

(a)  满 载→轻 载

(b)  轻 载→满 载

图5  脚16(上)和 驱 动(下)测试波形

5  结语

    以L5991A为核心设计的带有功率因数校正的电源适配器,经过相应的参数设计,空载损耗可以达到1W以下。目前在笔记本电脑及相关的对功率损耗要求较高的领域得到了一定的应用。相信随着节能要求的提高,它将得到更广泛的应用。

参考文献

[1] ST, Primary Controller with Standby, August 2001.

[2] ST,Minimize Power Losses of Lightly Loaded Flyback Converters with the L5991A PWM Controller, March 2000.

[3] ST,A Simple Trick Enhances L5991A′ s Standby Function,April 2002.

来源:电源技术应用0303  作者:滕妨华 张…  点击:  录入:admin
收藏此页】【字体: 】【打印此文】【关闭窗口
※相关链接※
网友评论:(只显示最新10条。评论内容只代表网友观点,与本站立场无关!) 发表评论
专 题 栏 目
推 荐 图 书
热 门 文 章
热 门 下 载
热 门 电 路
论 坛 推 荐
精 彩 广 告

关于本站 - 广告服务 - 联系我们 - 版权申明 - 网站地图 - RSS订阅 - 友情链接 - -
Copyright@2004-2014 ◆电源开发网◆ All Rights Reserved