| 网站首页 | 电源技术 | 电源资料 | 电源论坛 | 电源电路 | 电源人才 | 电源供求 | 留言本站 | 繁體中文 | 
[ ] 文章搜索:
您现在的位置: 电源开发网 >> 电源技术 >> 新手入门 >> 设计研究 >> 正文
基于SG3525的正弦波逆变驱动电路设计
http://www.dykf.com  2014-5-27  电源开发网           ★★★

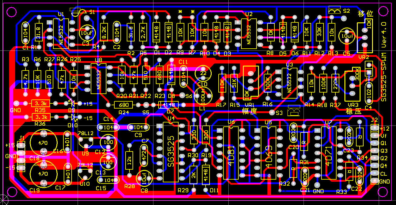
1.正弦波振荡器、精密整流电路、50HZ同步波发生电路,加法电路等和前次贴子中的基本一样,没有大的变动;供稳压用的误差放大器U3A的接法稍做了一些改动,主要是为了提高抗干扰性能及控制灵敏度等.

  2.主芯片SG3525的接法和一般常规接法有点不同,因为3525的11,14脚是“图腾柱”输出,我把11,14脚接地,屏蔽了图腾柱的下管,并在13脚接一个上拉是阻做负载,这样做的目的是把原11,14脚的信号合并在一起输出,以大幅度地提高最大比空比.母线电压的利用率也大幅度提高了,可以在94%以上.但从13脚出来的脉冲,是反向的SPWM波,所以,要用一个4069把它反回来.

  3.对死区时间生产部分进行了重新设计,U7和R31R32R33R34及C20C21C22C23就是死区时间调整电路.当R=47K,C=47P 时,高频波的死区时间大约为2uS,这4个电容要用高频瓷片电容.

  特别说明:该电路可以直接推动H桥,但我的H桥输入端是光藕,其方式是“低电平有效”.如果用的电路是其它推动方式,其要求为“高电平有效”的话,则时序电路和“死区”电路要做一点修改,有图片供参考.

  电路的调试比较简单(从原来5个电位器减少到三个电位器),只要元件没有问题,接线没有错误,一般通电就可以工作.先断开跳线JP1,让电路开环,调VR1使输出正弦波不削顶;调VR2使正弦波上下半波衔接自然光滑;再合上JP1,调VR3,把输出电压调到预定值就可以了.

  下面是原理图:

  

这是一张缩略图,点击可放大。按住CTRL,滚动鼠标滚轮可自由缩放

 

  下面是实物图及波形照片:

  

这是一张缩略图,点击可放大。按住CTRL,滚动鼠标滚轮可自由缩放

 

  

这是一张缩略图,点击可放大。按住CTRL,滚动鼠标滚轮可自由缩放
这是一张缩略图,点击可放大。按住CTRL,滚动鼠标滚轮可自由缩放

 

  

这是一张缩略图,点击可放大。按住CTRL,滚动鼠标滚轮可自由缩放

 

  “高电平有效”时的时序及“死区”电路:

  

这是一张缩略图,点击可放大。按住CTRL,滚动鼠标滚轮可自由缩放
来源:电源网  作者:未知  点击:  录入:admin
  • 上一篇文章:

  • 下一篇文章: 没有了
  • 收藏此页】【字体: 】【打印此文】【关闭窗口
    ※相关链接※
    网友评论:(只显示最新10条。评论内容只代表网友观点,与本站立场无关!) 发表评论
    专 题 栏 目
    推 荐 图 书
    热 门 文 章
    热 门 下 载
    热 门 电 路
    论 坛 推 荐
    精 彩 广 告

    关于本站 - 广告服务 - 联系我们 - 版权申明 - 网站地图 - RSS订阅 - 友情链接 - -
    Copyright@2004-2014 ◆电源开发网◆ All Rights Reserved