1引言
由于开关稳压电源具有体积小、重量轻、高效节能、输入电压范围宽、适应范围广、保护功能全等特点,已广泛应用于电子产品的各个领域。在此给出一种基于L4970A芯片实现的具有双路10A输出的电压可调型开关稳压电源。
L4970A大功率PWM开关稳压电源芯片是意法公司(SGS-Thomson)的第二代新品,它的最大特点是直接输出10A大电流、具有过流过热软起动等完备的保护功能,因而用它实现的电源简单可靠。下面首先给出该芯片的主要性能特点、封装和关键外围元件参数选择等,重点介绍由该芯片实现的双路10A输出电压可调的开关稳压电源工作原理、具体电路、调试安装和注意事项等。
2L4970A简介
21主要性能指标和特点
L4970系列是意法公司继L4960系列之后新推出的单片开关式稳压器。它是采用DMOS开关功率管、混合式CMOS、双极型晶体管等集成电路制造新工艺研制而成,L4970A是其中的代表。其主要性能特点如下:
(1)输出电流大,最大可达10A,适宜制作200~400W大功率单片开关稳压电源。
(2)开关频率高,可达400kHz,常选200kHz(允许±20kHz偏差),从而提高电源效率,减小滤波电感体积。
(3)输入输出压差低,可降到11V左右,自身耗能低,电源效率高。对于Ui=50V,Uo=40V,Io=10A的电源,效率可达925%。
(4)输入电压范围宽,正常值(15~50)V,极限值为(11~55)V。输出电压控制灵活,可在(51~40)V范围内连续调整。若直接从U0反馈,可得到固定51V输出。典型电压调整率SV=5mV,负载调整率SI=15mV,输出纹波ΔU=30mV,纹波抑制比为60dB。最大限流值由内部电路限定。
(5)除软起动、限流保护、过热保护等完善的保护电路外,还增加了欠压锁定、PWM锁存、掉电复位等电路。
(6)误差放大器开环增益大于60dB,电源电压抑制比PMRR=80dB,输入失调电压2mV。
22管脚功能
L4970A采用SIP-15封装,管脚排列如图1所示,内部原理框图如图2所示。各管脚功能如下:
1脚和2脚:分别接锯齿波振荡器外部定时电阻RT和电容CT。

图1L4970A管脚封装与排列

图2L4970A内部原理框图

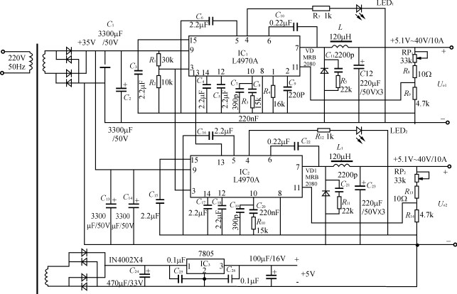
图3一双路10A输出电压可调的开关稳压电源电路
3脚:复位输入端,接内部复位和掉电电路,此端电压需设定成51V,可通过电阻分压器接Ui或Uo,监视Ui或Uo是否掉电。若不用,须经30kΩ电阻接15脚。
4脚:复位输出端,集电极开路输出,常态下输出呈高电平,当Ui 5脚:复位延迟端,外接复位电容Cd,以决定复位信号的延迟时间。
6脚:自举端,经自举电容Cb接至Uo,可提升功率驱动级的电压,增加驱动DMOS开关功率管的能力,获得大电流输出。
7脚:输出端Uo,固定输出51V,可调输出时需外接电阻分压器给11脚。
8脚:公共地GND与小散热器连接。
9脚:输入端Ui。
10脚:频率补偿端,外接RC网络,对误差放大器进行补偿。 11脚:反馈输入端,直接接Uo时输出电压Uo为固定51V,如果经分压器时Uo可获得40V以下的输出电压。
12脚:软起动端,外接起动电容Cs,以决定软起动时间。
13脚:同步输入端,用于多片同时使用。
14脚:内部51V基准电压输出端。
15脚:驱动级起动电路的引出端,接内部12V基准电压。
23电路原理与工作过程
如图2所示,L4970A芯片内部主要由基准电压源、锯齿波发生器、40kHz振荡器、误差放大器、PWM比较器和PWM锁存器、驱动级、DMOS开关管、两级或门构成触发器、或非门、欠过压检测、限流取样电阻Rs、限流比较器、过热保护、软起动以及掉电复位等组成。工作过程如下:首先把输出电压Uo或经R1、R2和RP组成的取样电路提供的反馈电压Uf和51V基准电压进行比较,产生误差电压Ur;再将Ur和UJ做比较(见图),获得PWM信号,该信号经或非门驱动DMOS功率管,最后利用外接的L、VD、C构成的降压输出电路,得到稳定输出电压。在图2中,将输入Ui加到锯齿波发生器上,目的是提供一个前馈信号,使
器件在很宽的输入电压范围内具有良好的稳压性能。
24关键外围元件参数选择
当开关频率f取100kHz、200kHz、500kHz,定时电阻RJ取16kΩ时,定时电容CJ分别取47μF、22μF、680pF。输出电压:
U0=(R1+RP1+R2)×51/R2(V)
式中R2一般取47kΩ,R1取≥20Ω,电位器RP取值视输出电压的大小和调整范围而定,最大不超过40kΩ。开关频率f和自举电容Cb的对应关系如下:100kHz、033μF;200kHz、022μF;500kHz、01μF。储能电感L一般取(40~150)μH[2][3]。电源的效率和输出电压Uo的关系是当Uo≥22V时,f=500kHz,η=92%;f=200kHz,η=94%;f=100kHz,η=95%[4][5]。
3基于L4970A实现的双路10A输出电压
可调的开关稳压电源该开关稳压电源是为某半导体致冷装置的电源系统设计的,具体电路如图3所示。它主要是由两片L4970A芯片和一片7805芯片组成。两片L4970A芯片及其外围电路组成两路10A输出且电压在51V~40V之间可调的稳定电压,分别为两个串联的半导体致冷器件提供电源。一片7805及其外围电路产生精确的+5V电压,为半导体致冷装置的单片微控器提供电源。为了避免干扰,将两片L4970A的同步输入13脚短接,这样它们就共用一路由IC1芯片锯齿波振荡器产生的开关频率f,f大小由R4、C9确定,按图中参数f为200kHz。LED1和LED2两发光管分别用于两路正常输出指示。两片L4970A其余部分完全相同,故仅对IC1外围元件做一简单介绍:C1、C2为输入滤波电容,亦可用一只6800μF/50V电解电容代替,R1、R2构成分压器,以设定复位阈值电压UIL值,图中UIL为11V,即输入UIL≤11V时,输出Uo为0V,且复位输出也为0V。C3、C4分别是芯片内部+12V和+51V基准电压滤波电容。C5为软起动电容,C6为复位延迟电容。C8、R3是误差放大器的频率补偿网络。C7用于高频补偿。R4、C9是确定两个芯片开关频率的定时电阻和电容。C10为自举电容。VD是续流二极管,采用MRB2080(20A/80V)肖特基整流共阴极对管,仅用其中一只,另一只备用。C11和R5构成吸收网络,用以限制储能电感L在内部功率开关管关断瞬间产生的尖峰电压和dv/dt,保护功率管和续流二极管不被损坏。C12为输出滤波电容,采用三只220μF/50V电解电容并联,使其等效电感大为降低,RP1、R8和R9构成分压器为11脚提供反馈电压Uf,以确定输出电压UO1大小,调整电位器RP1使输出电压UO1在55V~40V之间变化。同理,调整电位器RP2使第二路的输出电压UO2也在55V~40V之间变化。
4结语实际制作时,应注意:
(1)两片L4970A芯片的信号地和功率地应分别在各自的输出端汇合后再连接在一起,以减少热噪声干扰;
(2)应采用体积小、效率高的黑色叉指式或筋片式散热器,且尽量远离电源变压器和其它大功率器件,以提高散热效率。
经实测,该电源的输出电压大于20V时,两路效率均在90%以上,整个电源的体积要比用线性器件时缩小1/3。