| 网站首页 | 电源技术 | 电源资料 | 电源论坛 | 电源电路 | 电源人才 | 电源供求 | 留言本站 | 繁體中文 | 
[ ] 文章搜索:
您现在的位置: 电源开发网 >> 电源技术 >> 新手入门 >> 设计研究 >> 正文
10kW全桥移相ZVS PWM整流模块的设计
http://www.dykf.com  2009-1-18  电源开发网           ★★★

Abstract:This paper introduces the structure of 10kW ZVS-FB PWM Switch Power Module, then discusses the design of main circuit and control system and parameter calculation, finally presents the experiment result.

Keyword:full bridge phase-shift, zero-voltage switching (ZVS), frequency reduced

1 引言

  在大型发电厂中,由于需要的直流负荷比较大,蓄电池的容量通常都在2000AH以上。若采用常规的10A或20A的开关整流模块,一般需要20或10以上的模块并联,但并联的模块过多,对模块之间的均流会带来一定的影响, 而且模块的可靠性并不随着模块的增加而增加, 一般并联的模块数量最好在10个以下。目前在电厂中大容量的直流充电电源采用相控电源的比较多,因此很有必要开发针对电厂用户的大容量开关整流充电电源。本文介绍的10kW全桥移相ZVS PWM整流模块正是考虑了这种要求,它采用了加钳位二极管的ZVS-FB PWM直流变换技术,控制电路采用UC38专用全桥移相控制芯片,同时在轻载时采用了降低开关频率等技术,具有重量轻,效率高等优点。

2 整流模块主电路设计与参数计算

  整流模块的主电路原理框图如图1所示,由输入EMI滤波器,整流滤波,ZVS全桥变换器,输出整流滤波和输出EMI滤波器等组成。

  图1中由PQ1~PQ4开关管,钳位二极管D1,D2,谐振电感Lr,隔直电容CB,主变压器T1以及吸收电阻和电容等组成全桥移相ZVS变换器,其中PQ1,PQ3为超前管,PQ2,PQ4为滞后管。PQ1(PQ3)超前PQ4(PQ2)一定的角度,即移相角。PQ1~PQ4采用IGBT单管并联组成,开关频率为25KHZ。


图1 主电路原理框图


2.1变压器参数的设计

  由于设计的全桥移相ZVS PWM整流模块的最大输出功率接近10KW, 若采用常规的铁氧体磁芯,由于功率比较大,磁芯不太好选择,实际设计中磁芯采用了超微晶磁环。和铁氧体相比,超微晶材质具有较高的饱和磁密(可达1.2~1.6T)和较低损耗和优良的温度稳定性等优点,非常适宜用作大功率开关电源的主变压器的磁芯。

  本模块的输入输出指标:输入: 304~456V 输出:198~286V/35A
  (a)直流母线的最低电压为:
              Vdmin≈Vinmin×1.35=410.4(V) (1)
  式(1)中Vinmin为三相输入电压最低值,取为304V;
  (b)变压器副边的最低电压为:
         V2min=(Vomax+Vd+Vr)/Dmax=(286+3+2)/0.95=306.3(V)  (2)
  式(2)中Vomax为模块输出电压最高值,取为286V; Vd为整流二极管的压降,取为3V;Vr为变压器副边绕组内阻压降和线路压降,取为2V;Dmax为最大占空比,取为0.95.
  (c)变压器的变比n
              n=Vdmin/V2min=410.4/306.3=1.33
  实际中变压器原边取21匝,副边为16匝,变比为21/16=1.3125。

2.2 谐振电感参数的设计

  在全桥移相ZVS变换器中,在超前管PQ1(PQ3)的开关过程中,由于输出滤波电感L1与谐振电感Lr是串联的,而L1和谐振电感相比一般比较大,因此超前管很容易实现ZVS; 而在滞后管PQ2(PQ4)和开关过程中,由于变压器副边是短路的,此仅仅依靠谐振电感Lr的能量来实现ZVS,因此滞后管实现起来ZVS比较困难,一般设计在1/3满载负载以上实现零电压开关。
                Lr=8*Cmos×Vdmax2/3I12 [2] (3)
                I1=(Iomax/3+ΔIlf/2)/n  (4) 
  式(3)中Cmos为开关管漏源极电容(包括外并电容),实际中取为3300pF;Vdmax为直流母线电压的最大值,取为1.35×456=615.6(V); I1为滞后臂开关管关断时原边电流;
  式(4)中Iomax为输出电流最大值,取为35A;ΔIlf 为允许输出电感电流的脉动值,取
为0.2×35=7.0A。
  由以上数据计算可得Lr=24.7uH。

3 控制电路设计

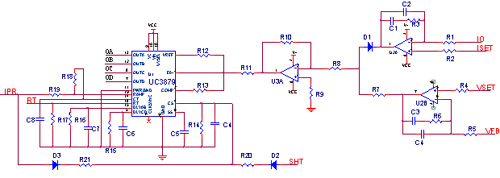
  控制电路采用了专用移相控制器件UC3879,原理框图如图2所示。图中ISET为电流限流设定值,VSET为电压设定值,分别由微处理器产生;IO为输出电流值,VFB为输出电压反馈值;SHT为故障关机信号,IPR为原边电流采样值。

图2 控制电路框图


  UC3879采用电流型PWM控制方式,把变压器原边电流引入到芯片内部,提高了模块的瞬态响应速度。UC3879输出的OA,OB,OC,OD四路信号再通过TLP250光耦组成了驱动电路,分别驱动PQ1~PQ4四组开关管。OA/OB,OC/OD相位互补,OA(OB)分别超前OC(OD)一定的移相角。

  由于本全桥移相开关管采用IGBT,电流关断时存在脱尾现象,开关管两端并联的电容比较大,
导致空载损耗比较大。因此在设计中采用了模块轻载时降低开关频率的方法。在输出电流小于0.5A情况下,使开关频率适当降低,大于0.5A,使模块开关频率恢复正常值,降频的实际电路如图3所示,IO’为输出电流值,IREF为设置的电流阀值。当输出电流超过设置的电流阀值时,Q1导通,UC3879的振荡电阻变为R28和R17(R17见图2)并联;而当输出电流小于设置的电流阀值时,Q1关断,UC3879的振荡电阻为R28。

  实测样机在交流输入440V时,不降频的情况下,空载损耗有220W左右,而采用降频控制技术后,空载损耗只用130w左右。

图3降频控制电路


4 实验结果

  按照上述设计思想制作了两台试验样机,表一为其中一台实测的效率数据。
  输入电压380V,输出电压240V。
  图4为2A负载时超前管PQ1的驱动波形(CH1)和源漏极波形(CH2);
  图5为2A负载时滞后管PQ2的驱动波形(CH2)和源漏极波形(CH1),从图中可以滞后管还没有实现ZVS;
  图6 为15A负载时滞后管PQ2的驱动波形(CH2)和源漏极波形(CH1) ,从图中可以滞后管已实现ZVS;
  图7 为35A负载时变压器的原边波形(20A/div)。


5 结语

  本文提出的全桥移相ZVS PWM整流模块的开关管实现ZVS,满载效率达到93.4%以上;而且由于采用了轻载变频的技术,使得空载损耗大为降低,具有广泛的应用前景。


参考文献:

1.张占松,蔡宣三, 开关电源的原理与设计,1999年,电子工业出版社
2.阮新波,严仰光, 脉冲调制DC/DC全桥变换器的软开关技术,1999年,科学出版社
3.叶慧贞,杨兴洲, 新颖开关稳压电源,1999年,国防工业出版社
来源:《电源世界》  作者:余鋆  陈…  点击:  录入:admin
收藏此页】【字体: 】【打印此文】【关闭窗口
※相关链接※
网友评论:(只显示最新10条。评论内容只代表网友观点,与本站立场无关!) 发表评论
专 题 栏 目
推 荐 图 书
热 门 文 章
热 门 下 载
热 门 电 路
论 坛 推 荐
精 彩 广 告

关于本站 - 广告服务 - 联系我们 - 版权申明 - 网站地图 - RSS订阅 - 友情链接 - -
Copyright@2004-2014 ◆电源开发网◆ All Rights Reserved